1-844-ASKOPPO(2756776)

4 Days
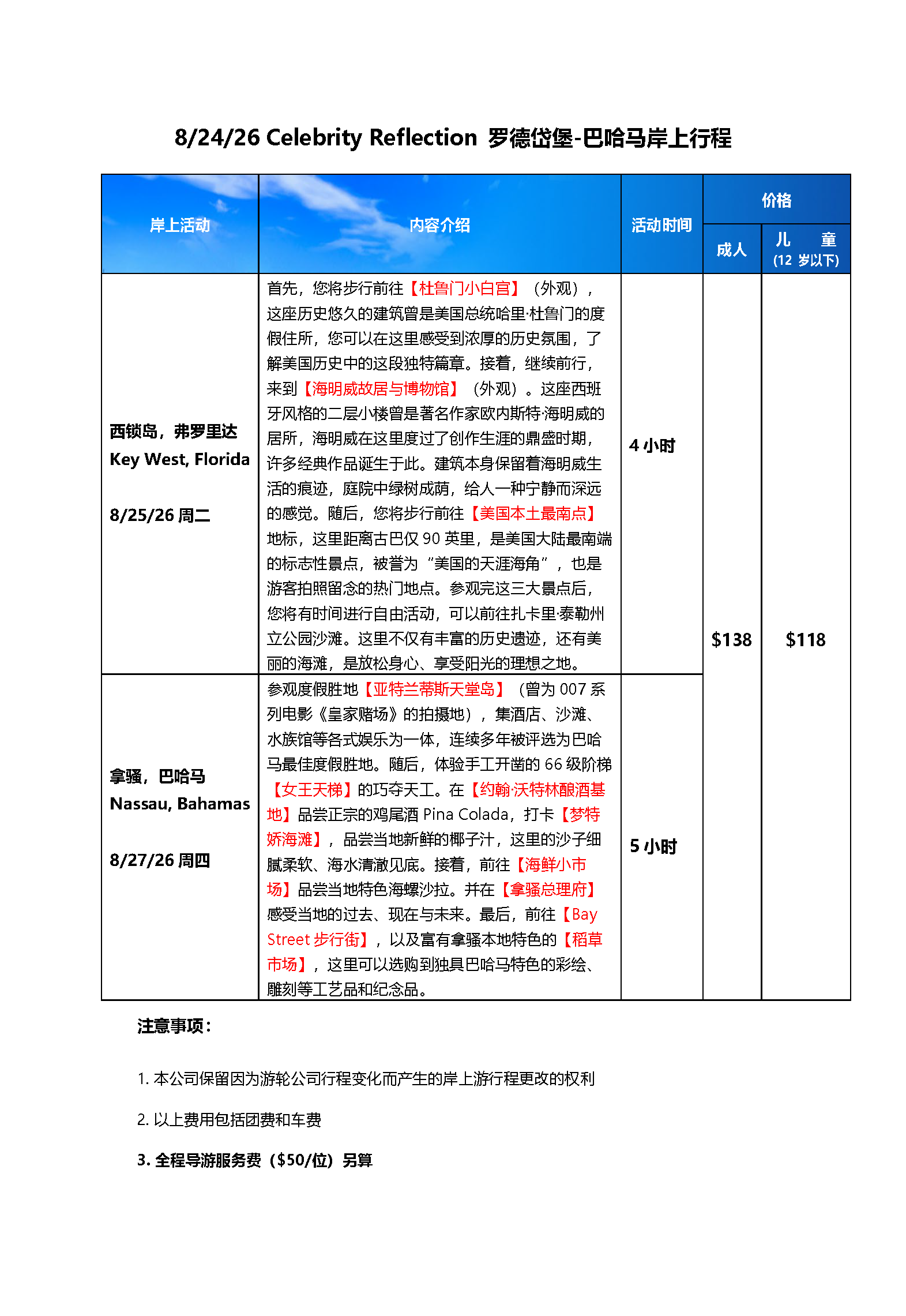
北美 罗德岱堡往返 巴哈馬群島 CELEBRITY郵輪 4~6 天

名人游轮·罗德岱堡往返巴哈马群岛
2026年多航期任选 4天3晚/6天5晚双行程随心pick!
2026年 08月24 5天4晚船期: 金牌中文導遊帶團

行程一:4天3晚 短途海岛快充
价格:2人内舱房$264/人起、阳台房$335/人起(均含税)
彩页优惠价参考日期:04/24/2026
搭乘游轮:名人水印号(126,000吨奢享空间)
行程亮点:
 短途高效:周末+1天就能搞定的海岛逃离
巴哈马核心打卡:比米尼玻璃蓝浅滩 + 白沙滩,浮潜遇鱼群

行程二:6天5晚 深度海岛漫游
价格:2人内舱房$306/人起、阳台房$437/人起(均含税)
内舱彩页优惠价参考日期:03/02/2026
阳台彩页优惠价参考日期:04/04/2026
搭乘游轮:名人尖峰号(91,000吨名人级体验)
行程亮点:
慢享海岛:覆盖佛罗里达+巴哈马多目的地,节奏松弛不赶场
 游轮时光充裕:能深度解锁顶层泳池、海景餐厅等奢享设施

名人游轮共通奢享亮点
全景舱房:私享观景窗/阳台,躺看碧海蓝天
顶层泳池:椰风暖阳里泡池、躺椅chill到天黑
海景餐厅:环球美食+无敌海景双buff拉满

游轮价格随余房库存、航期热度实时动态更新
早订优势:优先锁定低价 + 挑选心仪舱位,越临近出发价格可能上涨
即刻预订,开启美好游轮假期!

詳情請致電:905-604-6488

Email:cntours@tripoppo.com


From$264USDCAD
Trip Code CELEBRITY

Optional Tours

Inclusion

Price Include

Price Does Not Include

Date & Price

Check Date Easy Quote

FOLLOW US

     

PAYMENT METHODS

      

    

MEMBER OF

    

    
Become Part Of The Tripoppo Family
Copy the code below and paste it onto every page of your website. Paste this code as high in the of the page as possible: Additionally, paste this code immediately after the opening tag: